Aplicación y sitio web Mis Medicinas
El producto
Aplicación dedicada y sitio web adaptable en 3 tamaños: movil, tableta y escritorio, principalmente para adultos mayores, que requieren de llevar un control de sus medicamentos para el control de su salud.
Planteamiento:
Como paciente de la tercera edad que requiere tomar medicamentos médicos, se necesita un sistema que genere recordatorios para indicar los momentos en que se debe tomar el medicamento y así evitar omisiones o incluso tomas dobles que pudieran llevar a una sobredosis.
Objetivo:
Desarrollar una aplicación dedicada que emita alarmas al momento que se tienen que tomar los medicamentos y registre las tomas realizadas.
Así mismo desarrollar un sitio web para familiares y personal médico, con información importante para la salud de las personas de la tercera edad con acceso a los controles de la aplicación para poder monitorear a distancia la aplicación de los medicamentos.
Duración:
Marzo de 2023
Mi rol:
- Investigador
- Diseñador UX
- Diseñador IU
Responsabilidades:
- Investigación de usuarios
- Diseño de esquemas
- Diseño de prototipos de baja fidelidad
- Diseño de prototipos de alta fidelidad
- Estudios de Usabilidad
Los usuarios detectados en el estudio previo fueron determidados por los siguientes:
El usuario “adulto mayor” representado por María y Ramón que necesita contar un sistema que le permita recordar el momento en que debe tomar sus medicamentos aunque se encuentre solo durante largos periodos durante el día evitando omisiones o tomas dobles.
El usuario “familiar” que necesita llevar un seguimiento y control de la ingesta de medicamentos por parte del adulto mayor a su cuidado así como las citas médicas programadas para seguimiento de la salud del paciente.
Recorrido de Usuario
Auditoría Comparativa
Las aplicaciones estudiadas cuentan con registro de medicamentos y alarmas, sin embargo no cuentan con ingreso desde sitios web. Estos suelen ser únicamente de venta.
Solo uno de los 4 que existen admite registros de citas médicas.
Ninguno de ellos permite un seguimiento y monitoreo de salud así como la emisión de reportes.
Puntos débiles
Llenar el celular con alarmas para avisar de los horarios de tomas de medicamentos
Muchos de los usuarios utilizan las alarmas del celular como recordatorios para las distintas horas en que toman sus medicamentos.
La mayoría no saben configurarlo y necesitan que algun familiar lo configure.
La letra es muy pequeña en las aplicaciones del celular
Gran parte de los adultos mayores requieren de una letra clara y amplia para poderla visualizar con facilidad.
Las aplicaciones de medicamentos no tienen configuración por el sitio web
Ninguna de las aplicaciones estudiadas tiene sitio web. Muchos usuarios prefieren el uso de las aplicaciones desde su computadora.
Oportunidades
- Tener un sistema de alarmas que en cuanto termine el tiempo de la prescripción médica dejen de sonar.
- Tener un flujo con páginas que guien a los usuarios para el llenado de la información de una manera intuitiva y con elementos visuales identificables para evitar confusiones.
- Tener acceso desde el sitio web para configurar, monitorear y descargar reportes para el control de familiares.
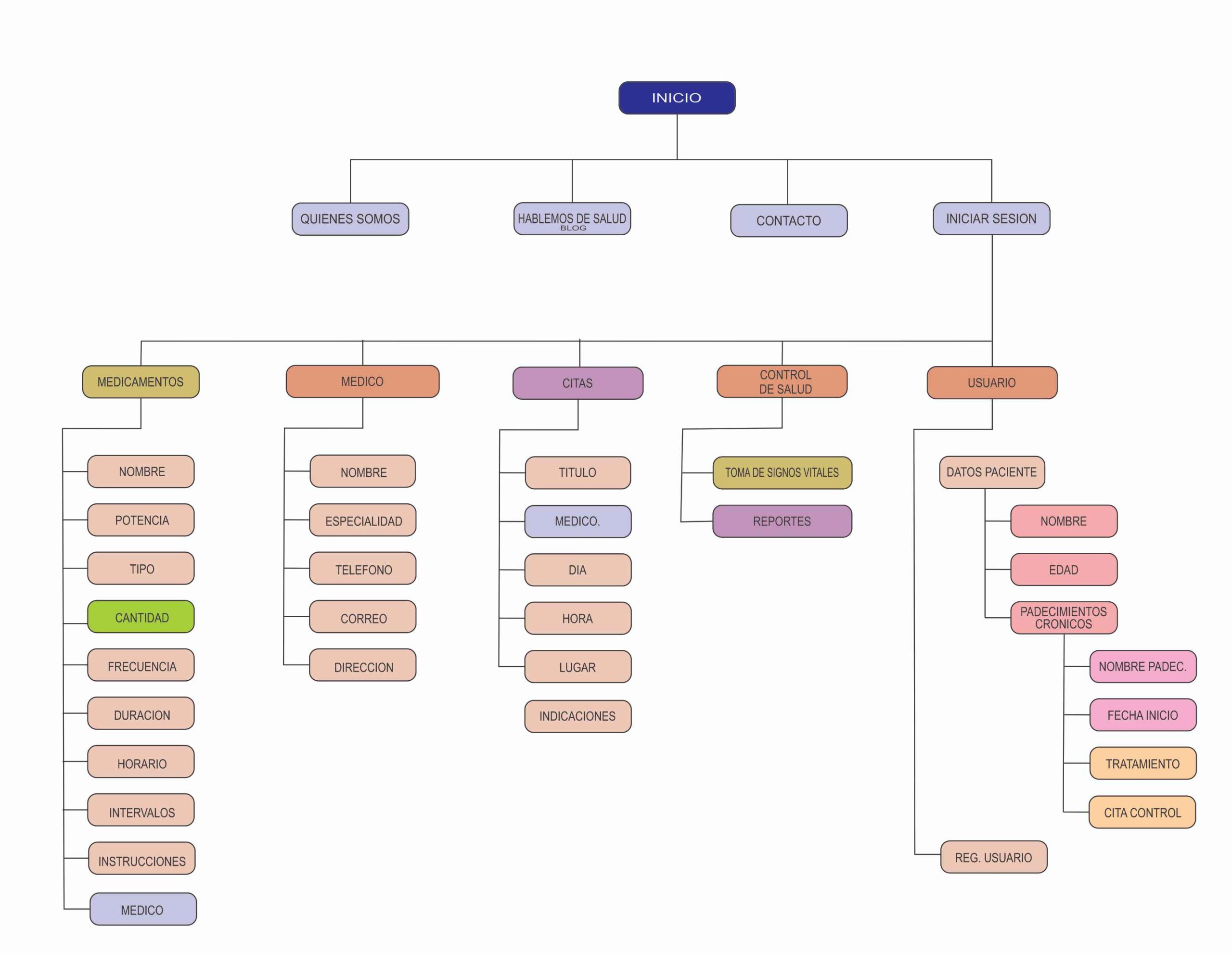
Mapa de Sitio
Estructuras alámbricas en papel
Estructuras alámbricas en digitales
Consideraciones para el diseño
- El sistema tiene que ser lo suficientemente sencillo para que una persona que tiene poca o nula experiencia en el manejo de dispositivos móviles pueda utilizarlo.
- Que los familiares puedan llevar un seguimiento de las tomas, inventario de medicamentos y calendarios de citas médicas.
- Que permita la descarga de reportes de seguimiento.
- Que permita configurarse desde un sitio web de forma remota.
Una vez realizado el primer estudio de usabilidad se realizaron las maquetas primero en baja definición y después detallada en alta definición.
Maquetas en baja definición Aplicación Dedicada
Maquetas en alta definición para Versión Aplicación Dedicada
Adaptación a 3 tamaños: Escritorio, Tableta y Móvil
Maquetas en alta definición para Versión Web de Escritorio
Maquetas en alta definición para Versión Web Tableta
Maquetas en alta definición para Versión Web Móvil
Elementos de diseño
Iconos
Paleta de Color
Prototipo versión Escritorio
Durante la realización de este proyecto se llevaron a cabo 2 estudios de usabilidad:
El primero despues de realizar las estructuras alámbricas digitales, y el segundo una vez realizado el prototipo de alta definición.
Basado en el tema de que varios usuarios requieren de llevar un control de seguimiento de sus signos vitales, se decidió agregar una sección en donde puedan anotar dicho monitoreo.
Al realizar el estudio de usabilidad los iconos del menú inferior llegaron a ocasionar confusiones.
Para evitarlo se eliminaron y se dejó el icono de “inicio” con el fin de enviar al menú principal y de allí recorrer cualquier flujo.
Basado en el tema de que algunos de los adultos mayores tienen dificultad para utilizar el teclado para escribir, se agregó la opción de dictado para que puedan ingresar textos más largos por medio de la voz.
En el segundo estudio de usabilidad se determinó que es necesario contar con un apartado que permita subir archivos con el diseño dentro del flujo de venta.
Esto sería implementado en una fase posterior.
Consideraciones de Accesibilidad
La tipografía y elementos son grandes de manera que las personas con deficiencia visual tengan menos problemas para poder navegar en la app.
Los colores son contrastantes y limpios para facil identificación.
Se propone el uso de tecnología de dictado de voz para textos largos de manera que el adulto mayor no se complique con el uso del teclado.
Conclusiones
Impacto
Debido a que la aplicación se encuentra en fase de diseño no se puede medir el impacto.
Los estudios de usabilidad mostraron aceptación de los usuarios y de los impresores.
Aprendizajes
Este proyecto requirió de mucha dedicación, cuidar muchos detalles y establecer muchos parámetros para conseguir una linea uniforme.
Quedo satisfecha con lo conseguido y con mucho ánimo para aprender mucho más.
Siguientes pasos
Tratar de llevarlo a la implementación.
Terminar los flujos en todas las versiones.




